浙財采監〔2021〕9 號
各市、縣(市、區)財政局,省級有關單位:
根據《浙江省財政廳關於進一步加強政府采購進口產品管理的通知》(浙財采監〔2010〕51 號)有關規定,2021-2022 年度浙江省政府采購進口產品統一論證清單(教育科研類、環境監測類)(詳見附件 1、2)分別由省教育廳和省生態環境廳會同省財政廳提出,已經省政府采購中心組織專家論證,並在浙江政府采購 網公示無異議。現予以公布,有效期一年。
附件:
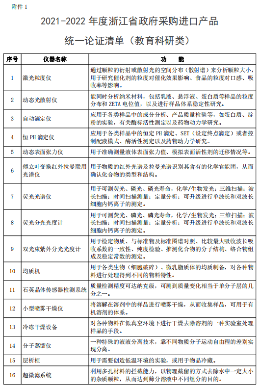
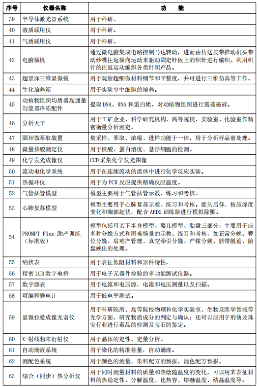
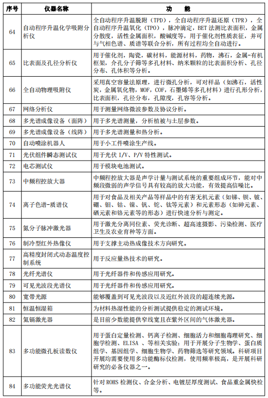
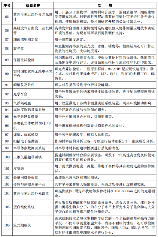
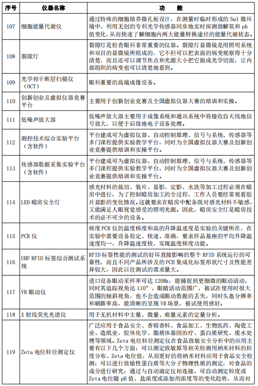
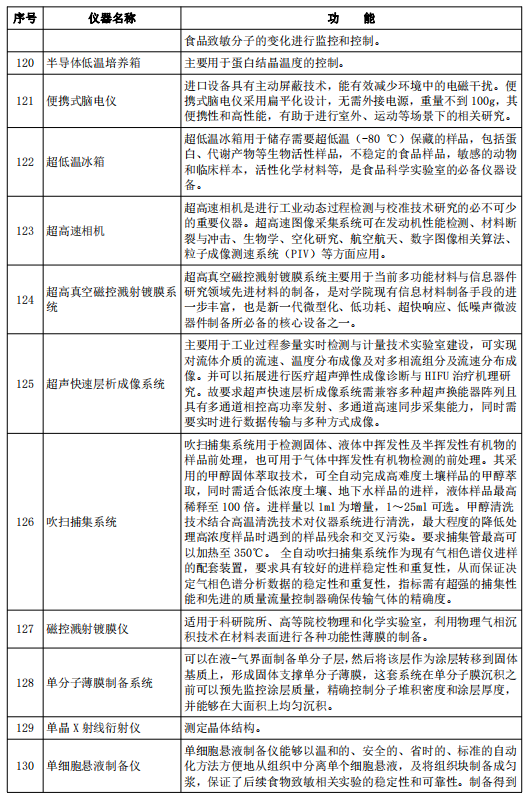
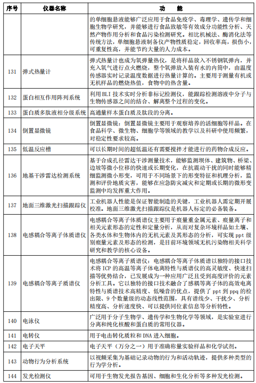
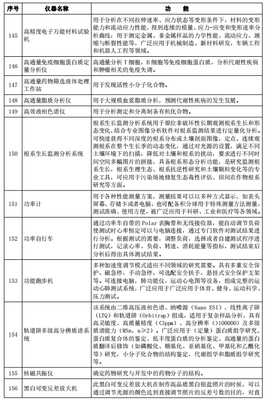
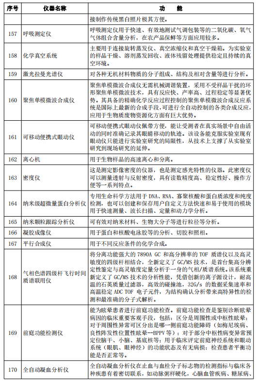
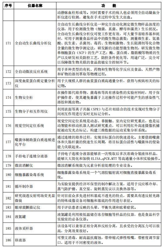
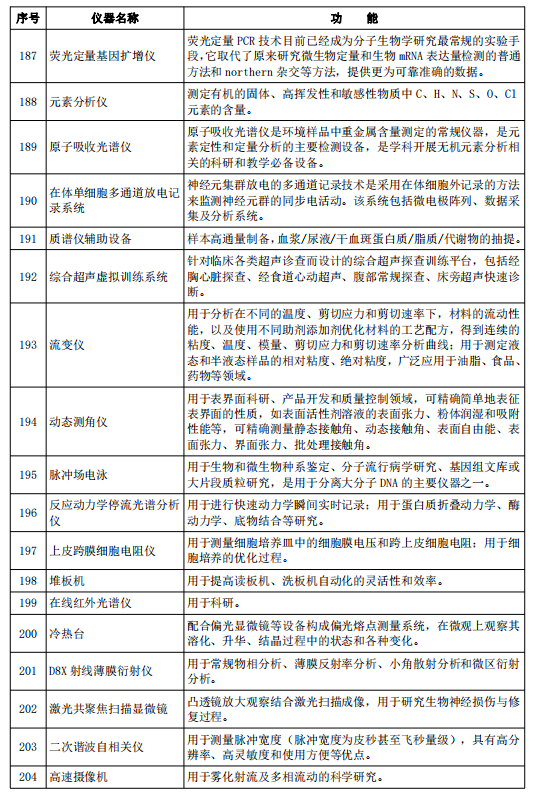
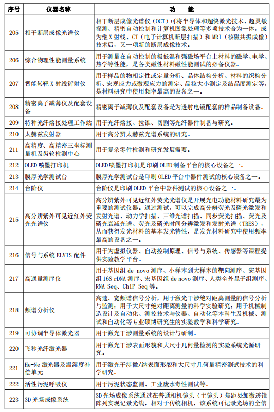
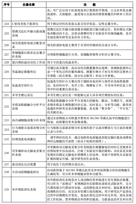
1.2021-2022 年度浙江省政府采購進口產品統一論證清單(教育科研類)
2.2021-2022 年度浙江省政府采購進口產品統一論證清單(環境監測類)
浙江省財政廳
2021 年 3 月 15 日




















